فروشگاه اینترنتی گل و گیاه نارگیل            
امروز چهارشنبه ۱۴۰۴/۱۲/۶         
  

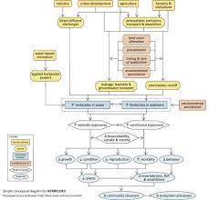
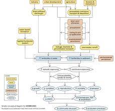
طبقه‌بندى علف‌کش‌ها:اینکه چگونه علف‌کش‌ها توصیف یا طبقه‌بندى مى‌شوند بسته به سهولت کار است.قسمت عمدهٔ نحوهٔ تقسیم‌بندى بسته به صفات و خصوصیاتى است که مفسر بر آنها تأکید دارد.در حقیقت، معمولاً به‌طور حداقل علف‌کش‌ها به هشت روش تقسیم‌بندى شده‌اند. تمامى این تقسیم‌بندى‌ها و واژه‌ها را بایستى به‌طور دقیق یاد گرفت تا اطلاعات مربوط به علف‌کش‌ها مفهوم شده و به‌طور صحیحى مورد استفاده قرار گیرد.

طبقه‌بندى علف‌کش‌ها
طبقه‌بندى علف‌کش‌ها


اینکه چگونه طبقه‌بندى علف‌کش‌ها توصیف مى‌شوند بسته به سهولت کار است .

قسمت عمدهٔ نحوهٔ تقسیم‌بندى بسته به صفات و خصوصیاتى است که مفسر بر آنها تأکید دارد. در حقیقت، معمولاً به‌طور حداقل علف‌کش‌ها به هشت روش تقسیم‌بندى شده‌اند. تمامى این تقسیم‌بندى‌ها و واژه‌ها را بایستى به‌طور دقیق یاد گرفت تا اطلاعات مربوط به علف‌کش‌ها مفهوم شده و به‌طور صحیحى مورد استفاده قرار گیرد. علف‌کش‌ها به‌شرح زیر تقسیم‌بندى شده‌اند :

 

عکس‌العمل‌هاى متفاوت بین گونه‌هاى گیاهى

یک علف‌کش انتخابی، یک مادهٔ شیمیائى است که درجهٔ سمیت آن براى بعضى گیاهان بیشتر از تعدادى دیگر است. علف‌کش‌هاى عمومى یا غیرانتخابى نسبت به کلیهٔ گونه‌ها سمى هستند .


پوشش گیاه یا خاک

علف‌کش‌هاى شاخ و برگ را مستقیماً بر روى شاخ و برگ گیاهان مى‌پاشند. علف‌کش‌هاى مورد استفاده در خاک را نیز به خاک مى‌پاشند .

طول مدت ثبات در خاک

به هنگام استفاده از مقادیر توصیه شده، علف‌کش‌هاى مقاوم (Persistent) باعث آسیب‌رسانى به گیاهان کشت شدهٔ حساس در تناوب معمولى پس از برداشت مزرعه تیمار شده مى‌شوند. علف‌کش‌هاى داراى پس‌مانده پایدار (Long residual - Soil sterliants عقیم‌کننده‌هاى خاک) علف‌کش‌هاى ماندگارى هستند که به مدت یک یا چند فصل علف‌هاى هرز را کنترل مى‌کنند. بیشتر اوقات از آنها براى کنترل کلیهٔ گیاهان استفاده مى‌کنند. بر طبق کتاب جیب علف‌کش‌هاى منتشر شده توسط WSSA علف‌کش‌هاى داراى پس‌مانده آنهائى هستند که براى مدت نسبتاً کوتاهى (کمتر از یک فصل) به گیاهچه‌هاى جوانه زده صدمه مى‌رسانند یا آنها را از بین مى‌برند .


پوشش منطقهٔ موردنظر

در تیمارهاى سرتاسرى (Broodcast treatments) سطح کل منطقهٔ تحت پوشش قرار مى‌گیرد. در تیمارهاى نوارى (Band treatments) ، علف‌کش را به‌صورت پیوسته بر روى بخشى از منطقه مثلاً روى ردیف‌ها یا بین ردیف‌هاى گیاهان مى‌پاشند . در تیمارهاى موضعى یا لکه‌اى (Spot treatments) علف‌کش‌زا (اغلب ) به‌وسیلهٔ یک سمپاشى کوچک دستى بر روى مناطقى که علف‌هاى هرز به‌طور پراکنده مجتمع شده‌اند، مى‌پاشند. به این ترتیب بخش نسبتاً کوچکى از کل منطقهٔ تیمار مى‌شود .


استفاده از علف‌کش‌ها در ارتباط با رشد و نمو گیاهان زراعى و علف‌هاى هرز - علف‌کش‌هائى را که قبل از انجام شخم استفاده مى‌کنند، علف‌کش‌هاى قبل از شخم (Preplow) مى‌نامند. علف‌کش‌هاى پیش از کاشت (Preplant) علف‌کش‌هائى هستند که قبل از کاشت بذر یا نشاء در سطح خاک استفاده مى‌شوند. علف‌کش‌هاى قبل از سبز شدن، آنهائى هستند که قبل از جوانه‌زنى گیاه زراعى یا یک علف هرز به‌خصوص و نه الزاماً هر دو، به‌کار مى‌روند. زمانى‌که مقصود گیاه زراعى است قبل از سبز شدن عموماً به مفهوم مرحلهٔ پس از کاشت و قبل از سبز شدن گیاه زراعى اشاره دارد. در گیاهان زراعى چندساله (مثل چمن‌ها یا باغ‌ها) قبل از سبز شدن به مفهوم پیش از سبز شدن علف هرز است. علف‌کش‌هاى زمان شکاف (Cracking herbicides) آنهائى هستند که در زمان شروع شکاف خوردن سطح خاک بالاى گیاهچه در حال خروج استفاده مى‌شوند. این تیمارها را همچنین تیمارهاى خروج (At emergence) نیز مى‌نامند

علف کش ها

علف‌کش‌هاى پس از سبز شدن آنهائى هستند که پس از سبز شدن گیاه زراعى یا علف هرزى مخصوص استفاده مى‌شوند. این علف‌کش‌ها را بر روى گیاهان استفاده مى‌کنند مگر اینکه طریقى دیگر تأکید شده باشد. تیمارهاى پس از سبز شدن را به کاربردهاى زود، دیر و هدایت‌شونده تقسیم مى‌کنند. علف‌کش‌پاشى زود پس از سبز شدن ولى در طى مرحلهٔ اول رشد انجام مى‌شود. علف‌کش‌پاشى دیر تیمارى است که پس از اینکه گیاه زراعى یا علف هرز به خوبى مستقر شد صورت مى‌پذیرد.

سمپاشى هدایت‌شوند (Directed postemergence) قرار دادن علف‌کش درمحل به‌خصوصى است به این‌صورت که علف هرز را به‌طور کامل تحت پوشش قرار دهد و این پوشش در مورد گیاه زراعى به حداقل برسد. کابردهاى ذخیره (Layby application) هم‌زمان یا بعد از آخرین عمل وجین مکانیکى انجام مى‌شود .


روش‌هاى به‌کارگیرى علف‌کش در خاک

علف‌کش‌هاى مورد استفاده در خاک را ممکن است در سطح خاک، مخلوط در خاک، به‌صورت لایه‌اى در زیر خاک، و یا به‌صورت تزریق در خاک به‌کار برند. در حالت لایه‌گذارى یا تزریق علف‌کش را به‌وسیلهٔ تیغه یا یک دندانه تزریق زیر سطح خاک قرار دهند .

طبقه‌بندى علف‌کش‌هاطبقه‌بندى علف‌کش‌ها

خصوصیات مرتبط با گیاه

مسیر حرکت علف‌کش در گیاهان و مکانیسمى که توسط آن علف‌کش‌ها گیاهان را از بین مى‌برند، معیارهائى دیگر براى تقسیم‌بندى هستند. اشاره به مسیرهاى حرکت علف‌کش به این مفهوم است که علف‌کش‌ها یا به‌صورت سیمپلاست (انتقال از طریق آوندهاى آبکش) و یا به‌صورت آپوپلاست (انتقال از طریق آوندهاى چوب) یا تماسى (Contact - غیرقابل انتقال) هستند


  

نظرات و پرسشهای کاربران

چت آنلاین
اگر سوالی دارید
بفرمایید
پایگاه اینترنتی نارگیل به عنوان یکی از اولین سایت های تخصصی و جامع ترین دایره المعارف گل و گیاه و باغبانی فعالیت خود را از سال ۱۳۸۷ آغاز کرده و از سال ۱۳۹۱ امکان خرید اینترتی محصولات مرتبط با این حوزه مانند انواع گل و گیاه و بذر، خاک و کود های کشاورزی، سموم دفع آفات و ابزار باغبانی را برای علاقه مندان گل و گیاه فراهم نموده است.
© 2026 تمام حقوق مادی و معنوی این سایت متعلق به نارگیل است. استفاده از مطالب در رسانه های آموزشی با ذکر منبع و لینک به صفحه مربوطه بلا مانع است.